首頁
>
六合彩
>
六合彩正版圖庫
官方挂牌
高手解挂
號碼對照
正版圖庫
专家分析
開獎記錄
版路工具
正碼走勢
特碼走勢
電腦搖獎
資料統計
次群統計
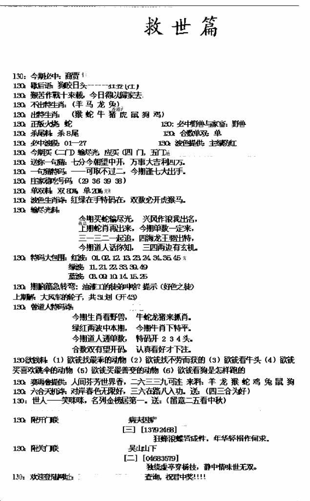
六合彩130期九龙救世篇(新图)(黑白)
2025-12-13
上一期2025129開獎號碼
49
19
28
10
17
45
+
01
相关资讯
六合彩130期七彩精品报(新图)(黑白)
2025-12-13
六合彩130期九龙玄机报(黑白)
2025-12-13
六合彩130期九龙投资(黑白)
2025-12-13
六合彩130期正版六合彩资料A(黑白)
2025-12-13
六合彩130期正版六合彩资料B(黑白)
2025-12-13