首頁
>
六合彩
>
六合彩正版圖庫
官方挂牌
高手解挂
號碼對照
正版圖庫
专家分析
開獎記錄
版路工具
正碼走勢
特碼走勢
電腦搖獎
資料統計
次群統計
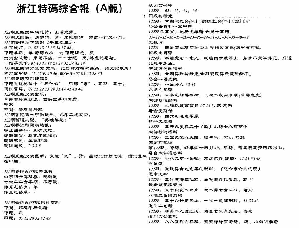
六合彩122期浙江特码综合报A(黑白)
2025-11-13
上一期2025121開獎號碼
28
11
37
10
39
30
+
15
相关资讯
六合彩122期浙江特码综合报B(黑白)
2025-11-13
六合彩122期特码大王(新图)(黑白)
2025-11-13
六合彩122期天下第一报(黑白)
2025-11-13
六合彩122期给彩民一封信(新图)(黑白)
2025-11-13
六合彩122期福利传真增大版(新图)(黑白)
2025-11-13