首頁
>
六合彩
>
六合彩正版圖庫
官方挂牌
高手解挂
號碼對照
正版圖庫
专家分析
開獎記錄
版路工具
正碼走勢
特碼走勢
電腦搖獎
資料統計
次群統計
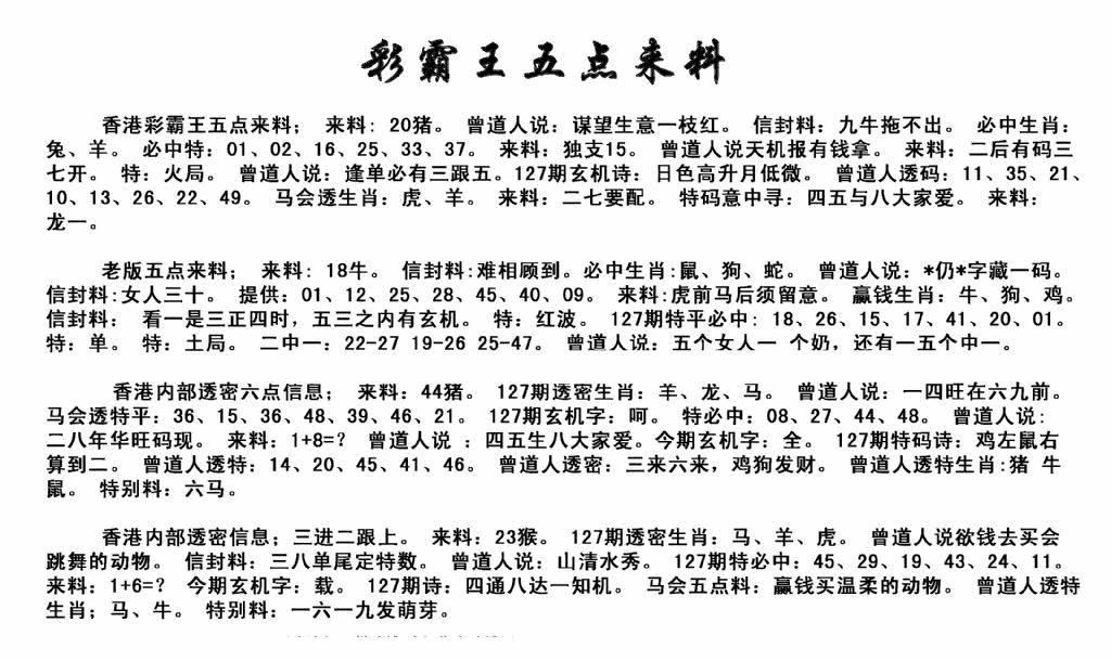
六合彩127期正版五点来料(黑白)
2025-12-02
上一期2025129開獎號碼
49
19
28
10
17
45
+
01
相关资讯
六合彩127期正版综合资料(黑白)
2025-12-02
六合彩127期2008综合资料(黑白)
2025-12-02
六合彩127期美猴王(黑白)
2025-12-02
六合彩127期猪哥段特尾(黑白)
2025-12-02
六合彩127期另新金光佛(黑白)
2025-12-02