首頁
>
六合彩
>
六合彩正版圖庫
官方挂牌
高手解挂
號碼對照
正版圖庫
专家分析
開獎記錄
版路工具
正碼走勢
特碼走勢
電腦搖獎
資料統計
次群統計
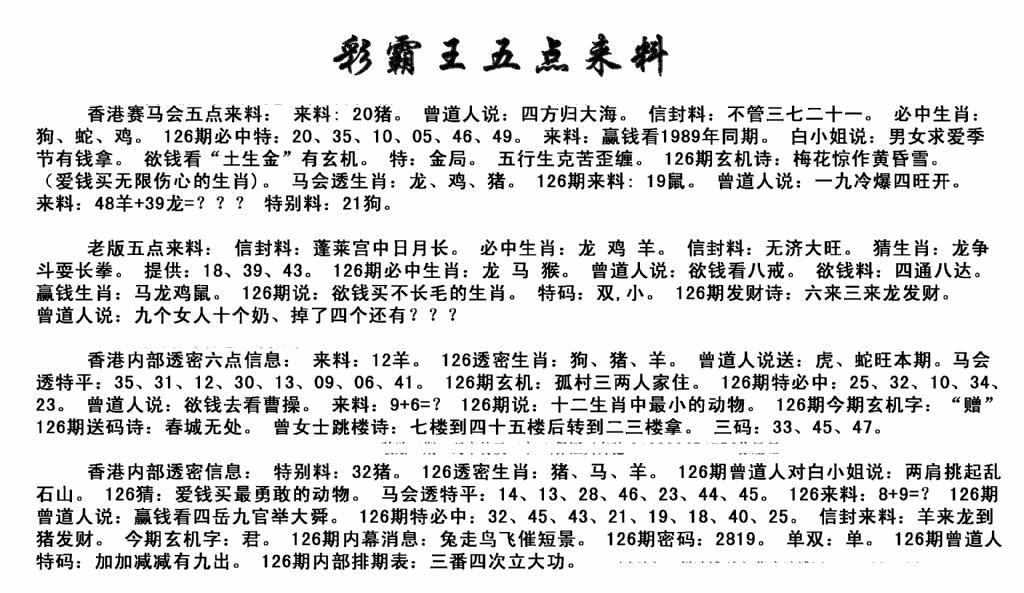
六合彩126期正版五点来料(黑白)
2025-11-25
上一期2025125開獎號碼
17
01
48
02
37
35
+
08
相关资讯
六合彩126期正版综合资料(黑白)
2025-11-25
六合彩126期2008综合资料(黑白)
2025-11-25
六合彩126期美猴王(黑白)
2025-11-25
六合彩126期猪哥段特尾(黑白)
2025-11-25
六合彩126期另新金光佛(黑白)
2025-11-25