首頁
>
六合彩
>
六合彩正版圖庫
官方挂牌
高手解挂
號碼對照
正版圖庫
专家分析
開獎記錄
版路工具
正碼走勢
特碼走勢
電腦搖獎
資料統計
次群統計
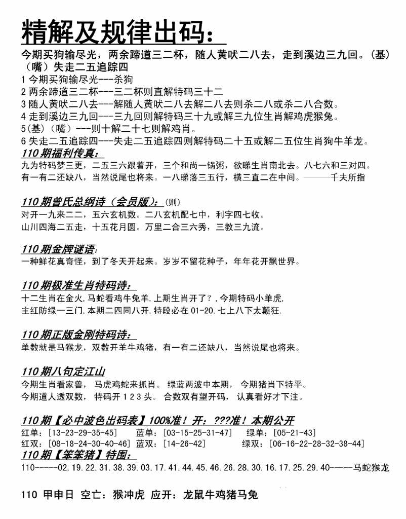
六合彩110期精解及规律出码图(黑白)
2025-10-11
上一期2025109開獎號碼
19
05
39
30
06
18
+
07
相关资讯
六合彩110期超级擂台(黑白)
2025-10-11
六合彩110期流民信息(黑白)
2025-10-11
六合彩110期正版五点来料(黑白)
2025-10-11
六合彩110期正版综合资料(黑白)
2025-10-11
六合彩110期2008综合资料(黑白)
2025-10-11