首頁
>
六合彩
>
六合彩正版圖庫
官方挂牌
高手解挂
號碼對照
正版圖庫
专家分析
開獎記錄
版路工具
正碼走勢
特碼走勢
電腦搖獎
資料統計
次群統計
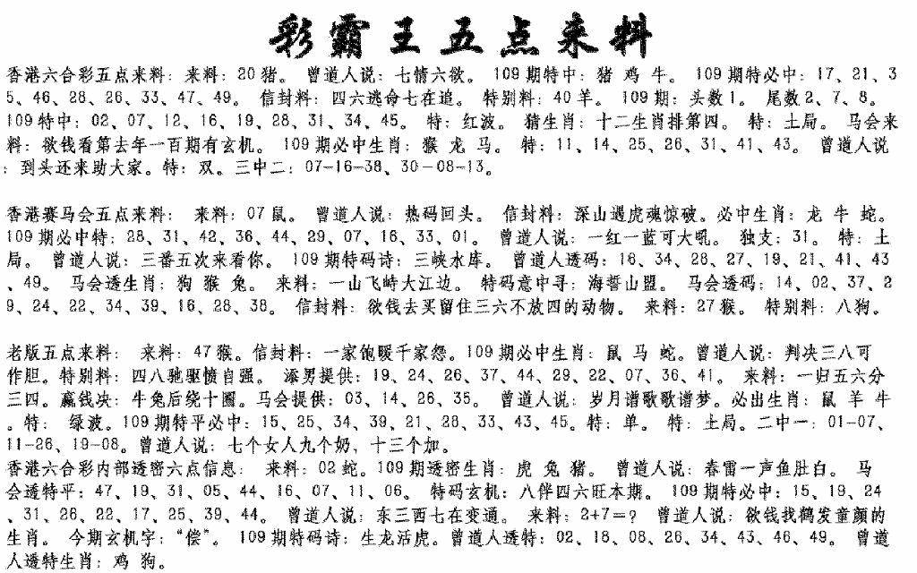
六合彩109期正版五点来料(黑白)
2025-10-09
上一期2025108開獎號碼
45
01
39
03
31
24
+
07
相关资讯
六合彩109期正版综合资料(黑白)
2025-10-09
六合彩109期2008综合资料(黑白)
2025-10-09
六合彩109期美猴王(黑白)
2025-10-09
六合彩109期猪哥段特尾(黑白)
2025-10-09
六合彩109期另新金光佛(黑白)
2025-10-09