首頁
>
六合彩
>
六合彩正版圖庫
官方挂牌
高手解挂
號碼對照
正版圖庫
专家分析
開獎記錄
版路工具
正碼走勢
特碼走勢
電腦搖獎
資料統計
次群統計
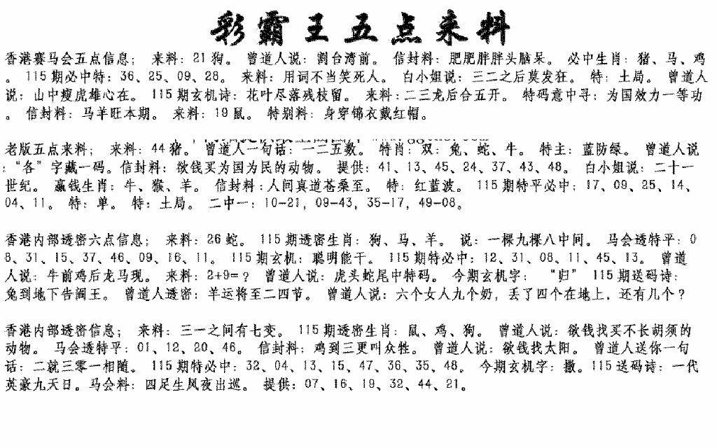
六合彩115期正版五点来料(黑白)
2025-10-23
上一期2025114開獎號碼
19
04
26
46
24
25
+
39
相关资讯
六合彩115期正版综合资料(黑白)
2025-10-23
六合彩115期2008综合资料(黑白)
2025-10-23
六合彩115期美猴王(黑白)
2025-10-23
六合彩115期猪哥段特尾(黑白)
2025-10-23
六合彩115期另新金光佛(黑白)
2025-10-23