首頁
>
六合彩
>
六合彩正版圖庫
官方挂牌
高手解挂
號碼對照
正版圖庫
专家分析
開獎記錄
版路工具
正碼走勢
特碼走勢
電腦搖獎
資料統計
次群統計
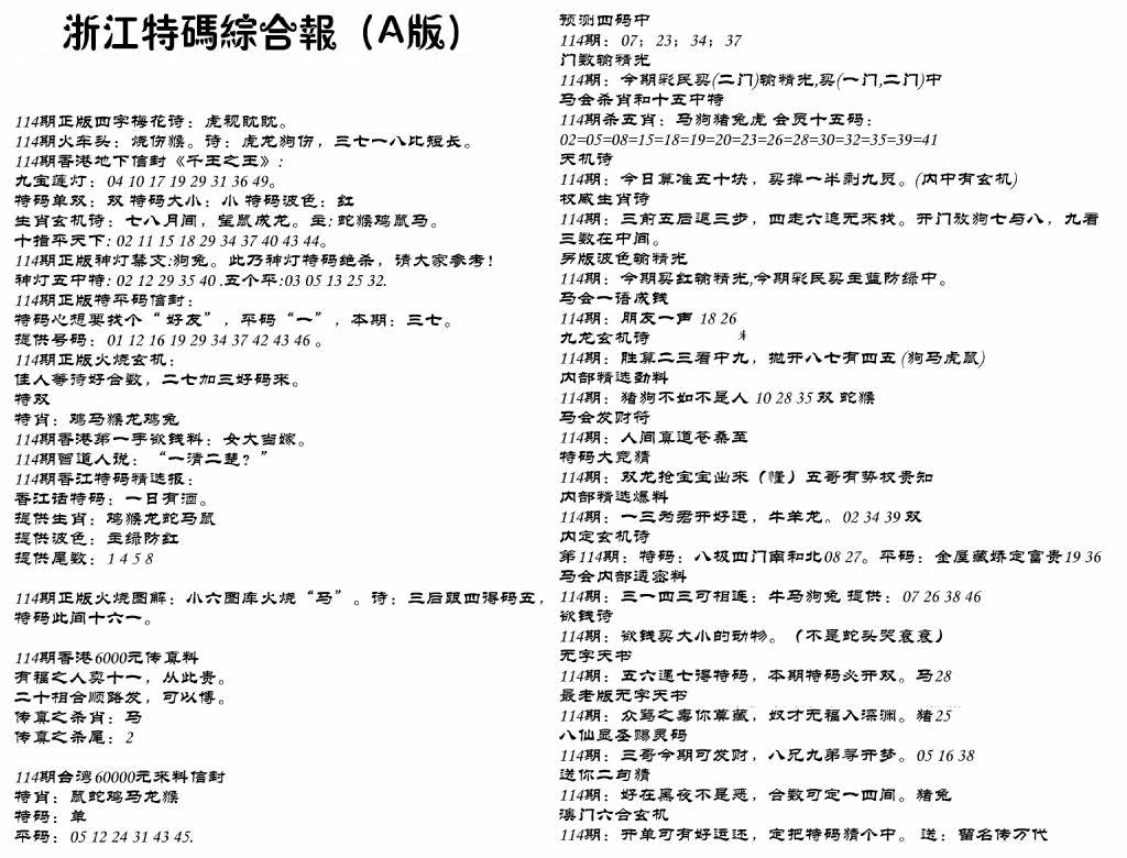
六合彩114期浙江特码综合报A(黑白)
2025-10-21
上一期2025113開獎號碼
11
08
01
09
32
18
+
13
相关资讯
六合彩114期浙江特码综合报B(黑白)
2025-10-21
六合彩114期特码大王(新图)(黑白)
2025-10-21
六合彩114期天下第一报(黑白)
2025-10-21
六合彩114期给彩民一封信(新图)(黑白)
2025-10-21
六合彩114期福利传真增大版(新图)(黑白)
2025-10-21